
유방암은 세계에서 매년 약 230만 건이 새로 발병하며, 암 사망원인으로는 4위를 차지한다.
이는 아형별 이질성이 크고 진행 속도가 빠르며 예후가 좋지 않기 때문이다.
세포 단백질을 변형시키는 효소 ‘ATE1’은 간암이나 전립선암에서 종양 억제자로, 흑색종에서는 종양의 성장 촉진자 역할을 한다.
이처럼 상반된 결과는 ATE1이 유방암에서 어떤 역할을 하는지에 대한 숙제로 남았다.
ATE1이 유방암 성장 촉진
한국생명공학연구원(이하 생명연) 핵산치료제연구센터 차현주 박사팀이 ATE1이 유방암 세포에서 종양 성장을 촉진하는 핵심 인자로, 암세포 성장의 가속페달처럼 작동해 증식·이동·생존을 돕는다는 사실을 세계 최초로 규명했다.
연구팀은 대규모 유방암 환자 유전체 데이터(TCGA)를 분석, ATE1이 정상 세포보다 유방암 세포에서 현저히 높게 발현되는 것을 확인했다.
ATE1이 많이 나타난 환자일수록 치료 결과가 좋지 않다는 사실과 더불어 ATE1 발현 정도가 환자의 생존과 밀접하게 관련됨을 발견했다.
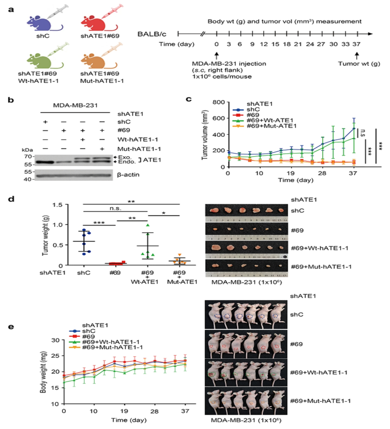
세포주 모델을 이용한 실험에서 ATE1을 억제했을 때 암세포 증식과 전이 능력이 뚜렷하게 줄어드는 반면 정상 세포에는 큰 영향을 주지 않았다.
유방암 세포이식 쥐 모델에서도 ATE1 억제 시 종양의 크기와 무게가 현저히 감소하는 결과를 확인했다.
이는 ATE1이 단순 실험실에서만 관찰되는 현상이 아니라 살아 있는 몸속에서도 유방암 성장을 돕는다는 확실한 증거다.
아울러 연구팀은 단백질을 정밀하게 분석하는 기법으로 ATE1이 세포 속 신호전달 경로 ‘MAPK–MYC’를 움직여 암세포가 더 잘 자라고 오래 살아남도록 만든다는 사실도 발견했다.
ATE1이 암을 키우는 단백질 MYC를 보호해 세포가 멈추지 않고 증식하도록 만들고, 동시에 세포가 스스로 죽어 없어지는 자살 프로그램 ‘아포토시스’을 차단해 유방암이 더 심해지는 것이다.

d.종양 무게 측정(왼쪽) 및 실제 종양 사진(오른쪽) e.실험 기간 동안 체중 변화를 측정한 결과. 한국생명공학연구원
이번 성과는 유방암 연구와 치료 전략에 중요한 의미를 갖는다.
ATE1은 환자 예후를 예측할 수 있는 새로운 바이오마커로 활용될 수 있을 뿐 아니라, 이를 직접 겨냥한 신약 개발의 가능성을 열어 준다.
특히 정상 세포에는 거의 영향을 주지 않고 암세포에서만 강하게 작용하는 특징은 부작용이 적은 맞춤형 치료제로 발전할 수 있음을 의미한다.
차 박사는 “이번 연구로 밝혀낸 ATE1은 암 환자의 치료 결과를 좌우할 수 있는 핵심 단서가 될 것”이라며 “암 연구의 새로운 길을 열고, 부작용이 적은 맞춤형 치료제 개발의 중요한 이정표가 될 것으로 기대한다”고 밝혔다.
한편, 이번 연구성과는 지난 2일 국제학술지 ‘Cell Communication and Signaling(IF 9.4’) 온라인에 게재됐다.
(논문명: ATE1 promotes breast cancer progression via arginylation-dependent regulation of MAPK-MYC signaling / 교신저자: 차현주 박사, 김보연 박사 / 제1저자: 렉스맨 나왈레/Laxman Nawale)
