
한국한의학연구원(이하 한의학연) 한의약데이터부 진희정 박사팀이 ‘한증(寒證)’ 관련 유전지표가 지방을 생성하고, 이를 제거하는 과정을 조절하는 생물학적 기전을 규명했다.
한열 진단은 임상에서 한증과 열증의 형태로 나타난다.
특히 한증은 알레르기 비염, 기능성 소화불량, 이상지질혈증 등 다양한 질병과 밀접한 관련이 있는 것으로 알려졌다.
연구팀은 2017년부터 한의 코호트를 구축해 유전체분석 등을 통해 한의정밀의료 서비스를 제공하기 위한 연구를 수행했다.
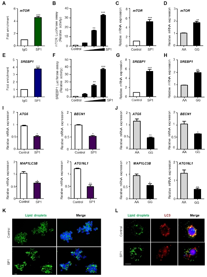
대전시민 4000명 대상 건강 코호트로 유전체역학 정보를 분석한 결과 SP1 유전자 내 2개 유전지표를 포함해 한증 연관 56개 유전지표를 찾고, 한증을 약하게 하는 유전 형질을 가진 집단은 간세포에서 지방 생성이 더 활발하고 지방 포식 작용은 줄어든 것을 확인했다.
한증 연관 유전변이가 SP1 유전자의 발현을 증가시켜 간세포 내 지방 생성경로의 활성도는 높아지고, 지방 포식작용은 줄어 지방이 쌓일 가능성은 높아지는 것이다.
이는 비알코올성 지방간을 포함한 대사질환 위험을 증가시킬 수 있는 생물학적 기반이 된다.
지방 포식은 대사질환과 관련이 있으며, 지방 포식의 비정상적 조절은 비만, 당뇨병, 지방간, 간 섬유증을 유발하는 것으로 보고돼 이번 연구의 의미가 크다.

진 박사는 “지방 생성 및 포식에 대한 한증 유전요인의 역할을 규명하는 것은 대사질환 예방과 치료에 중요 지침이 될 것”이라며 “향후 다양한 질환에 대한 한의학 기반 유전 영향성에 대한 연구를 진행하고, 이를 통해 한의 진단과 치료의 가치를 한층 높이겠다”고 밝혔다.
